40分钟周测卷语文L2试卷衡水金卷2026年答案,从基础到冲刺,这套试卷陪你一路逆袭!解析清晰易懂,这套试卷适合家长辅导、学生自学!刷完这套卷,知识体系更完善,解题思路更清晰!

1.A【解析】铝合金的硬度高于其成分金属铝.A项正确:废电池进行集中处理的主要原因是电池中含有的汞、蔼、铅等重金属离子对土壤、水源会造成污染,电池外壳为锌、铝合金等非贵重金属材料.B项错误:原电池的电极不一定使用金属材料,可以是导电的石墨等非金属就料·复合材料也可以作为电池的电极,C项错误:航天器返回舱外层的隔热陶瓷瓦使用的是耐高温复合材料、D项错误。
.B【解析】加热湿棉花的目的是为了提供水蒸气,使之与还原铁粉在高温下发生反应.A项正确;实验开始时,应该先点燃酒精灯A,用水蒸气排尽装置中的空气·避免铁与空气中的氧气反应,同时避免生成的氢气与氧气反应爆炸,B项错误;B处酒精灯上网罩的作用是集中火焰,产生高温,C项正确;将产生的气体导人肥皂液中的目的是为了收集所产生的气体,D项正确。
3.A【解析】取过滤后的滤液少量,滴加铁氰化钾溶液.不生成蓝色沉淀证明Fe²+已除尽,A项错误;净化后的硫酸铵溶液中加入硫酸铝溶液反应生成铵明矾.“结晶”操作应选择蒸发浓缩至有晶膜出现,再冷却结晶过滤,得到铵明矾(含结晶水),加热分解得到氧化铝,B项正确;因为铝离子在溶液中能够发生水解反应生成氢氧化铝,所以加入硫酸酸化,抑制了铝离子的水解,C项正确;铵明矾溶液中滴加少量氢氧化钠溶液时铝离子先反应,故离子方程式为Al³++3OH-—Al(OH)₂↓.D项正确。
4.D【解析】FeCl₂和Fe(CO)s均是共价化合物,Fe³电荷高且半径小,对偏离的电子对产生了吸引作用,使得FeCl,中的电子对实际上为Fe和Cl所共用,因此为共价化合物,A项正确;FeOOH具有较高的表面电荷和较大的比表面积,具有吸附性,可用于净水,B项正确;高铁酸盐是六价铁的含氧酸盐,有效成分是高铁酸根,具有很强的氧化性,因此能通过氧化作用进行消毒,C项正确;Fe₂Cl₆由两个氯化铁分子通过氯桥相连而成,在这个结构中,每个氯化铁分子都与三个氯原子相连,形成一个八面体的结构,这两个氯化铁分子之间通过共用氯原子相连,形成一个双八面
体的结构·这种结构可以提高氯化铁的稳定性·使其在化学反应中更加稳定.Fe₂Cl₆的结构为CI。.D项错误。
5.B【解析】Fe和O₂反应生成Fe₃O₄·但是题中表示的是生成Fe₂O₃的热化学方程式,且Fe(s)和O₂(g)反应生成1 mol Fe₂O₃(s)放出822 kJ的热量,因此反应式为2Fe(s)+³Oz(g)—Fe₂O₃(s)
△H=
一822 kJ·mol-¹,A项错误;电解法制Na₂FeO₄,阳极发生氧化反应,电极反应方程式为Fe—6e⁻-8OH-—FeO4-+4H₂O,B项正确;酸性条件下.FeO²一遇水产生O₂的反应:4FeO²+20H⁻=4Fe³++3O₂个+10H₂O,C项错误;向FeCl₃溶液中滴加少量Na₂S溶液的反应:2Fe³++3S²-=—2FeS+S↓,D项错误。

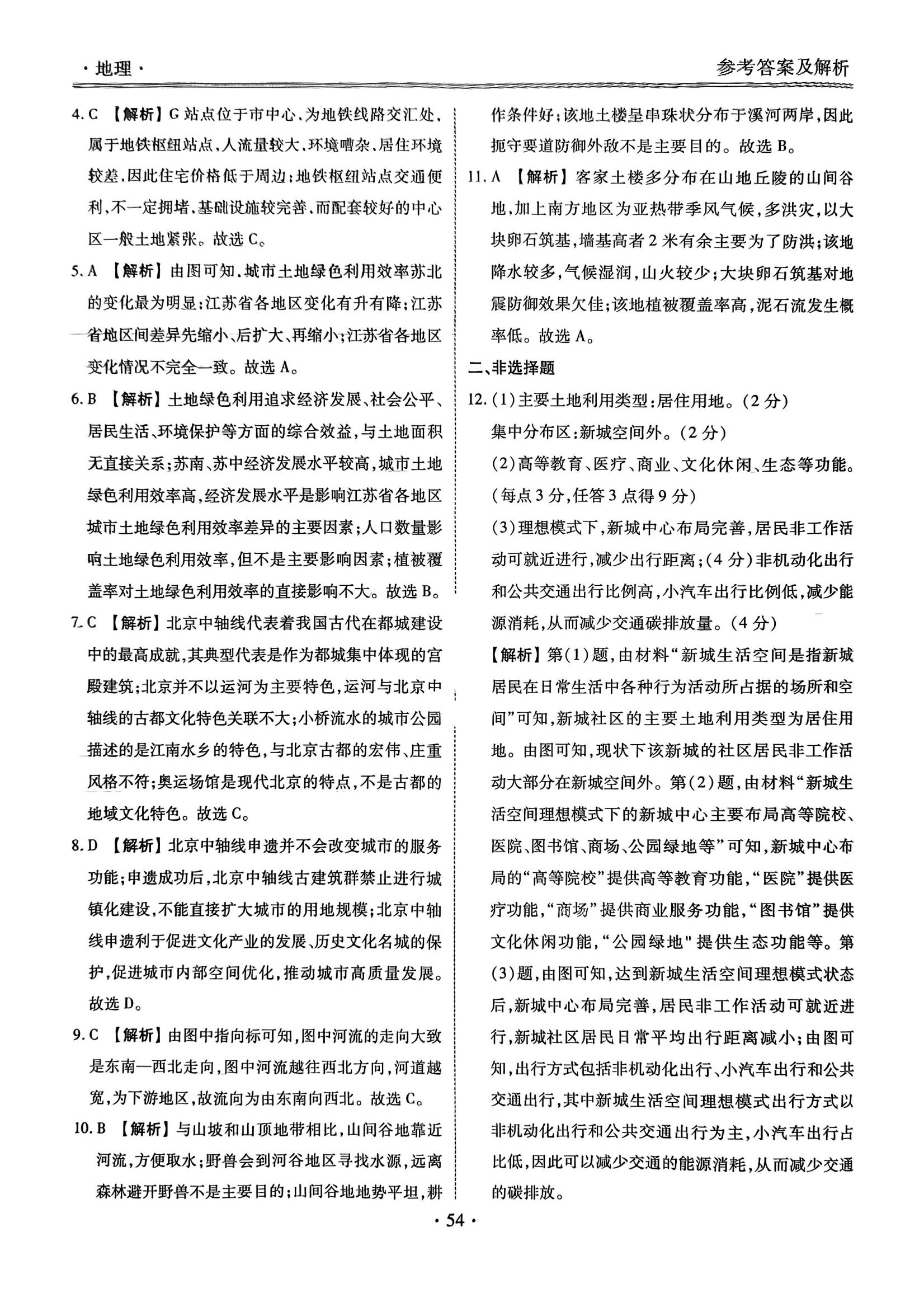
40分钟周测卷语文L2试卷衡水金卷2026年答案,刷完这套卷,知识体系更完善,解题思路更清晰!从基础到冲刺,这套试卷陪你一路逆袭!解析清晰易懂,这套试卷适合家长辅导、学生自学!
